12月19日,广东自贸区前海蛇口片区管委会、前海管理局隆重举行2018年度前海优秀金融创新案例暨跨境金融指数发布会,系统性发布23个优秀案例,涉及深港合作、跨境金融业务创新、金融安全与风险防范、服务“双创”与中小微企业、金融扶贫及服务民生、金融科技等多个方面。
前海金融同业公会(简称“同业公会”)凭借“建立行业风险防范新模式 推动前海金融业创新发展”成功入选本年度金融创新案例。作为前海区内唯一一家横跨银行、保险、证券、基金等多个金融业态的行业协会,填补了前海在金融类行业组织上的空白。自成立以来,同业公会充分发挥行业协会自律、协调服务、沟通交流方面的作用,包括探索金融企业首席风险官制度、参与举办“前海合作论坛”峰会、“跨境债券融资实务”培训、金融业政策扶持座谈会等系列活动,提升了前海金融行业知名度,提高了前海金融从业人员素质,促进了前海金融业的健康发展。
招联消费金融有限公司、前海开源资产管理有限公司、中金前海发展(深圳)基金管理有限公司、中国工商银行股份有限公司前海分行、海航期货股份有限公司、众安信息技术服务有限公司、招商银行前海蛇口分行、深圳中顺易金融服务有限公司、微民保险代理有限公司、中再资本管理有限责任公司、众惠财产相互保险社、平安银行信用卡中心、深圳市天虹小额贷款有限公司等14家同业公会会员单位创新案例同时入选。
未来,同业公会将继续发挥行业协会自律、协调服务、沟通交流方面的作用,为提升前海金融行业知名度、前海金融从业人员素质、促进前海金融健康发展而努力。
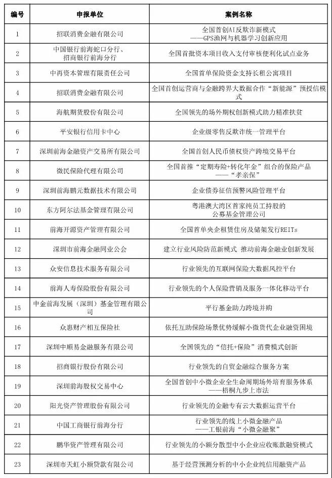
附件:2018年度前海优秀金融创新案例名单
【点击图片可查看大图】
(文字来源:同业公会秘书处 )
(图片来源:前海管理局)

发表评论 取消回复